Glopos is a cloud-based solution for GNSS correction providers to distribute the corrections over NTRIP protocol and to manage their network of reference stations, customers and subscriptions. Glopos introduces few innovative approaches to manage and configure your network and services. The most relevant ones are listed on this page.
Contrary to the traditional approach, where device (rover) operator has to select corrections type by entering a Mountpoint into the device, the Glopos uses single mountpoint called COMMON for all devices. The corrections type is defined SW-wise as service. The service can be changed for each device using the Glopos web portal.
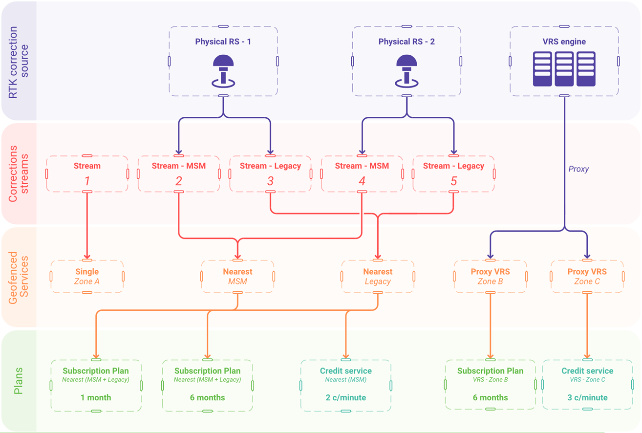
The Glopos system is split into layers to offer high flexibility and interoperability.
The relationships between individual layers are shown in the figure below.

There are different entities
Note: the Pro features are highlighted within the light blue box in the image below.

Solution embodies the corrections service provider as the top level entity providing the service.
Roles include:
A reseller is a solution representative selling subscription plans. They can have a chain of their own resellers
Reseller administrator roles:
Resellers use the brand of the solution/subsolution they represent. Example of a reseller is a distributor for a given country.
The client is the buyer of the corrections services. Client can have one or more Devices (rovers) consuming the corrections. Client can be a:
A client does not have a tree structure. The client belongs under the parent provider, i.e. directly under the (sub)solution or under the reseller. Client administrator jobs: